
ここでは、オウム真理教破防法関係の資料を公開していきます。
2026.1.5 「オウム真理教資料3公安審査委員会告示第一号」を追加。
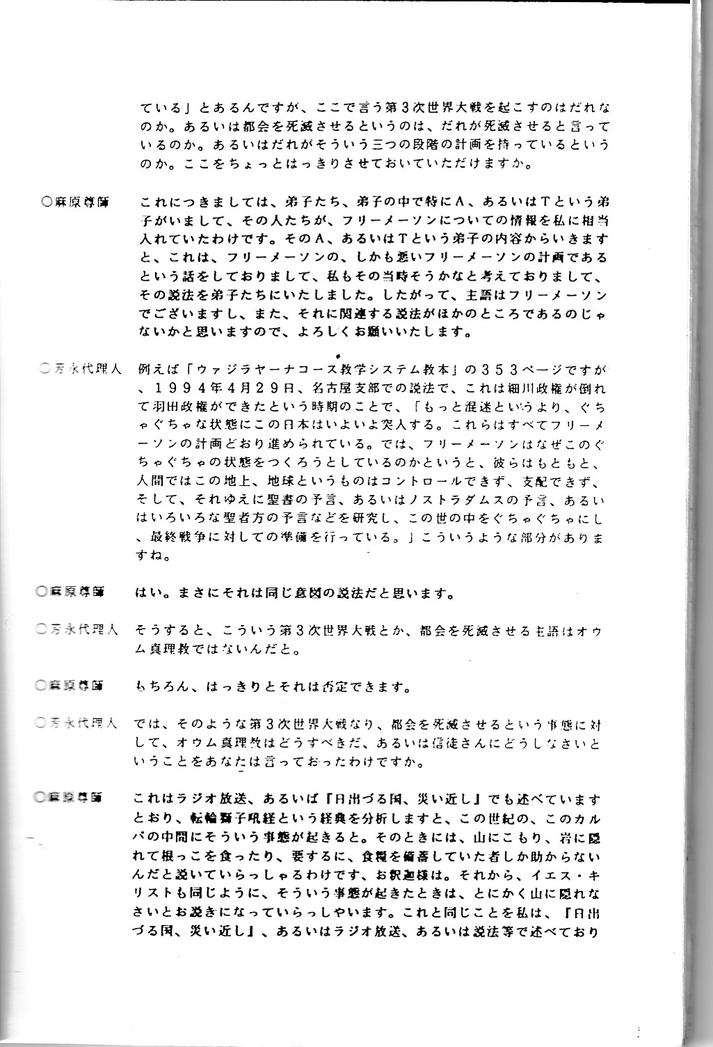
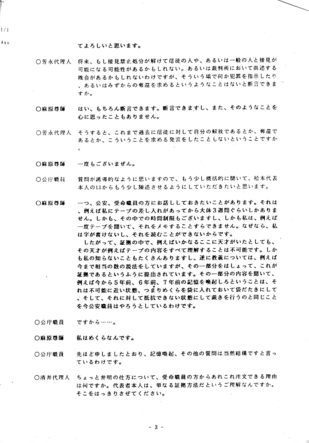
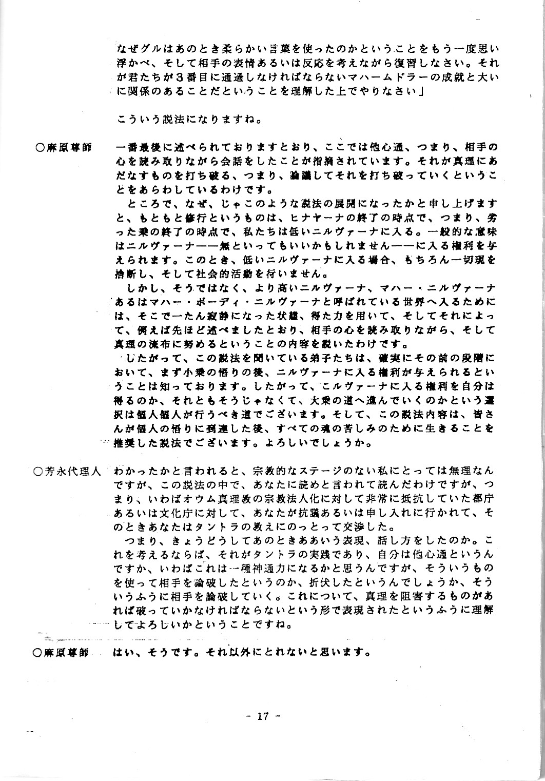
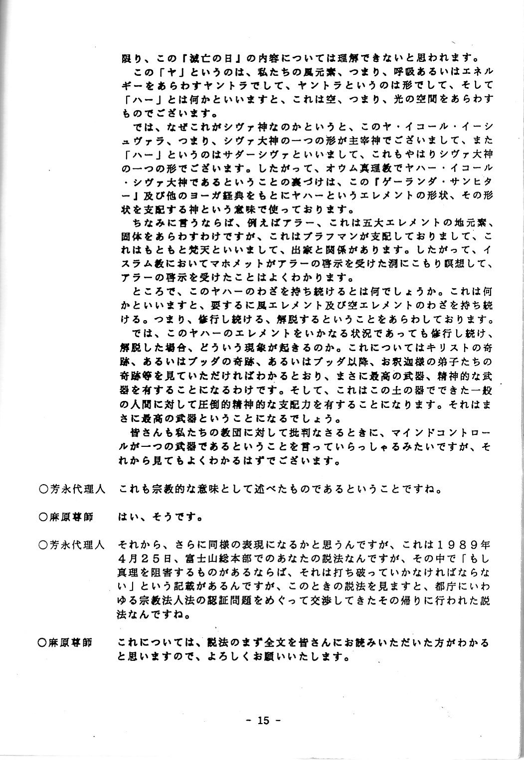
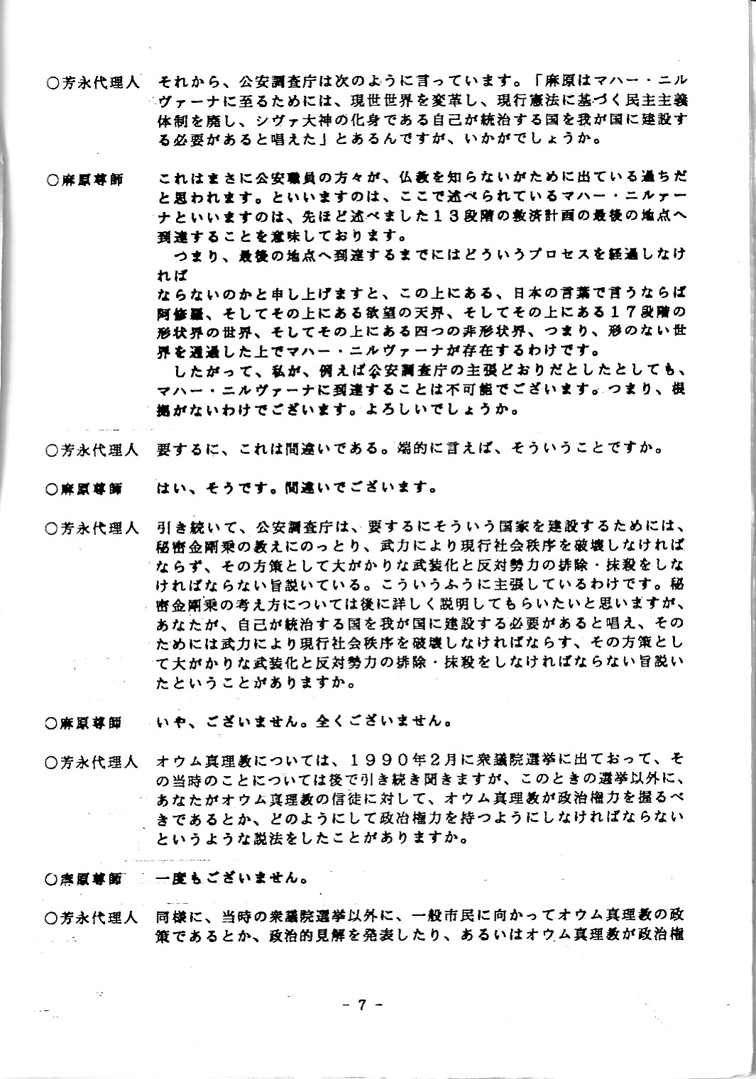
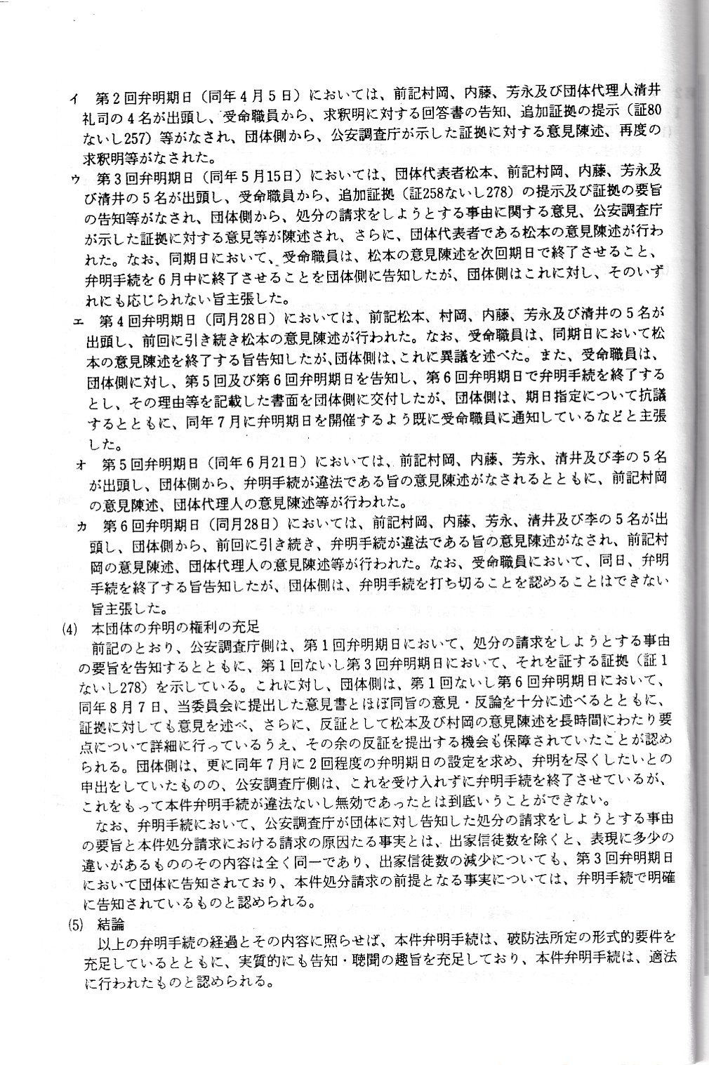
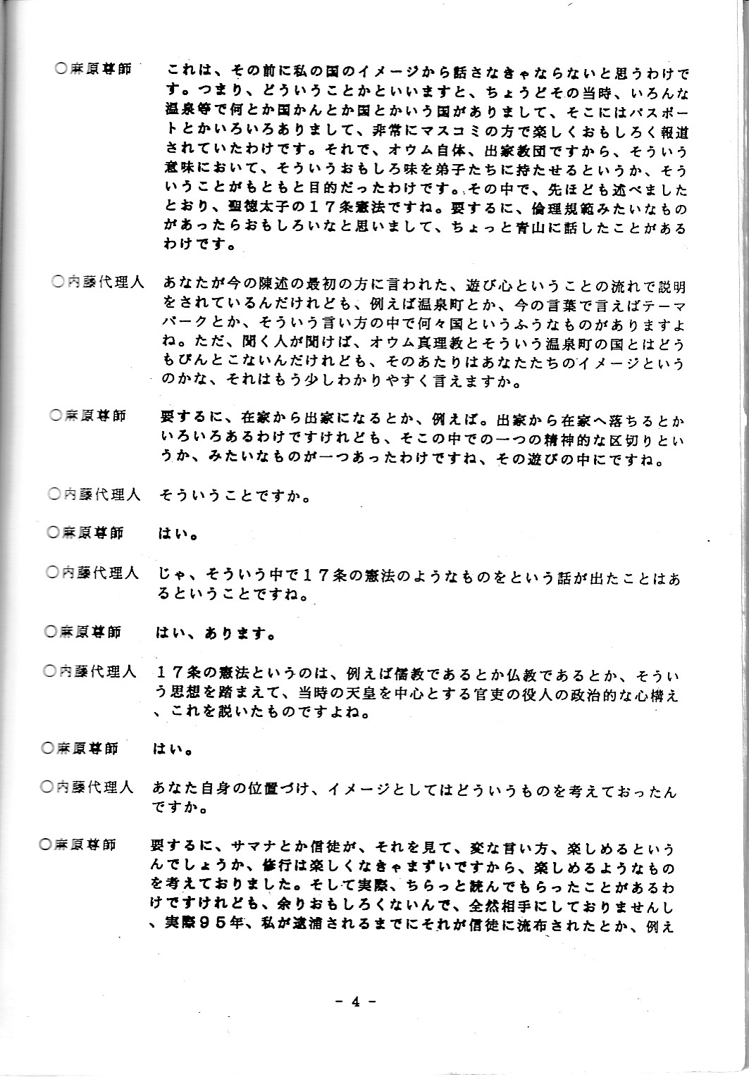
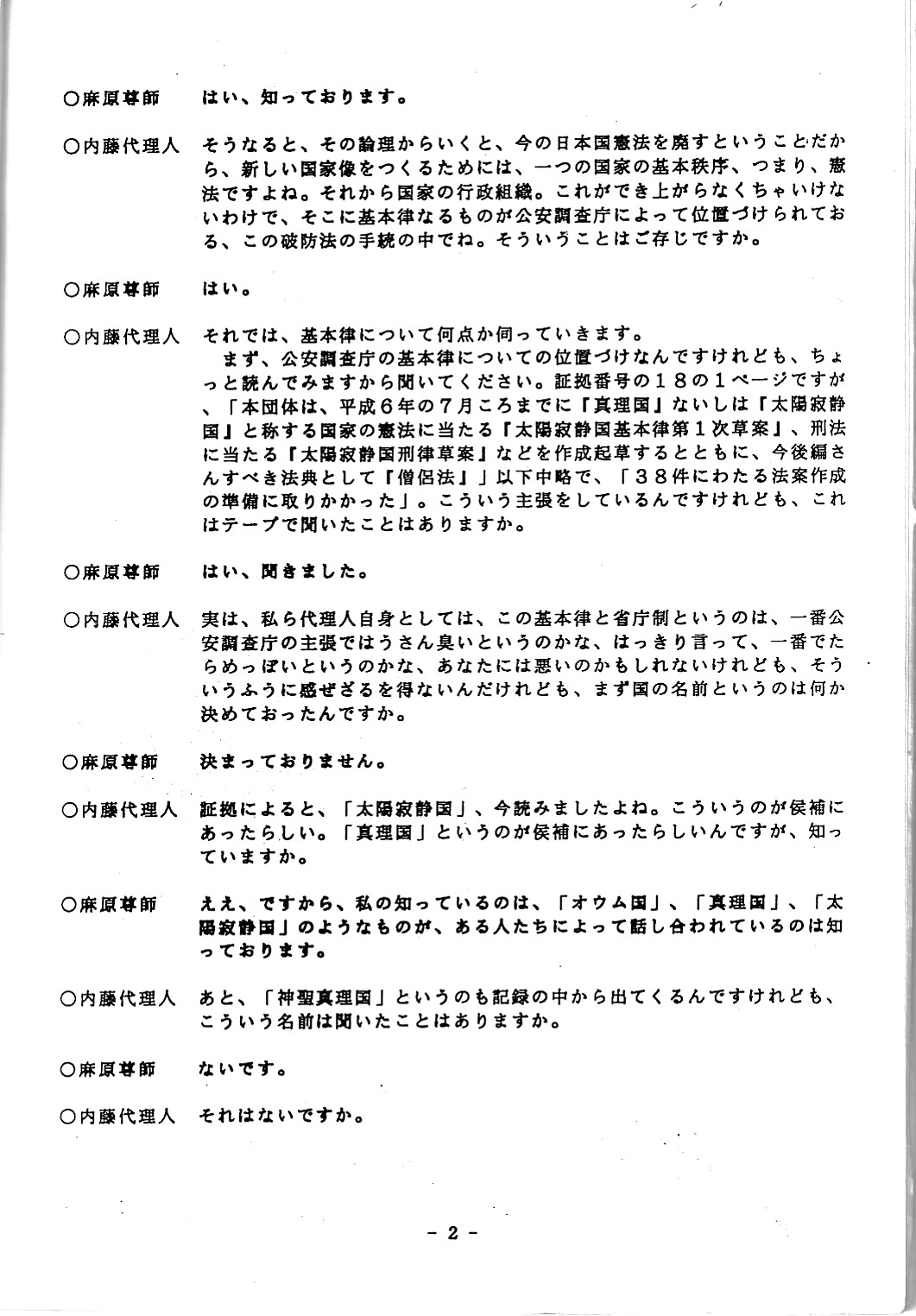
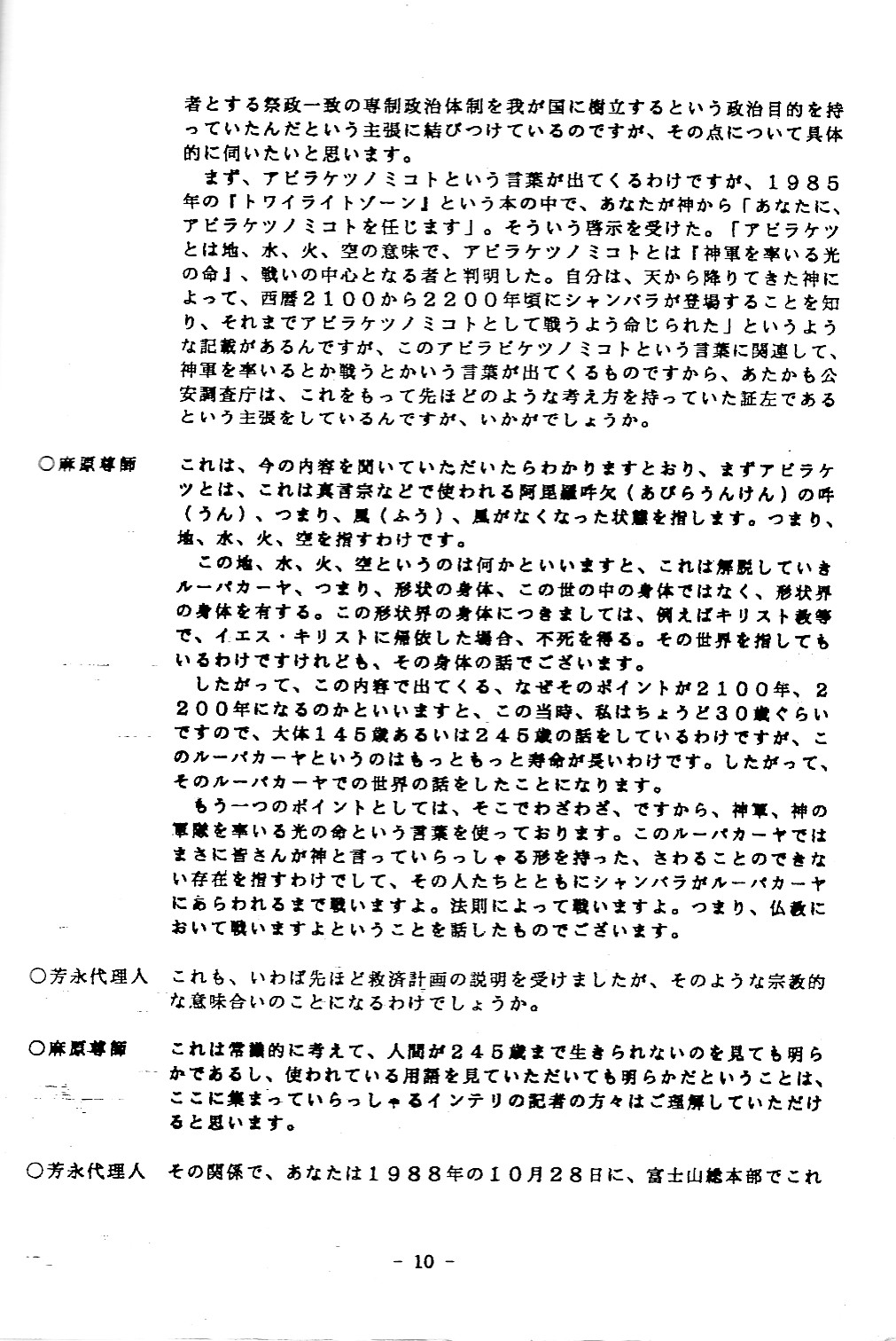
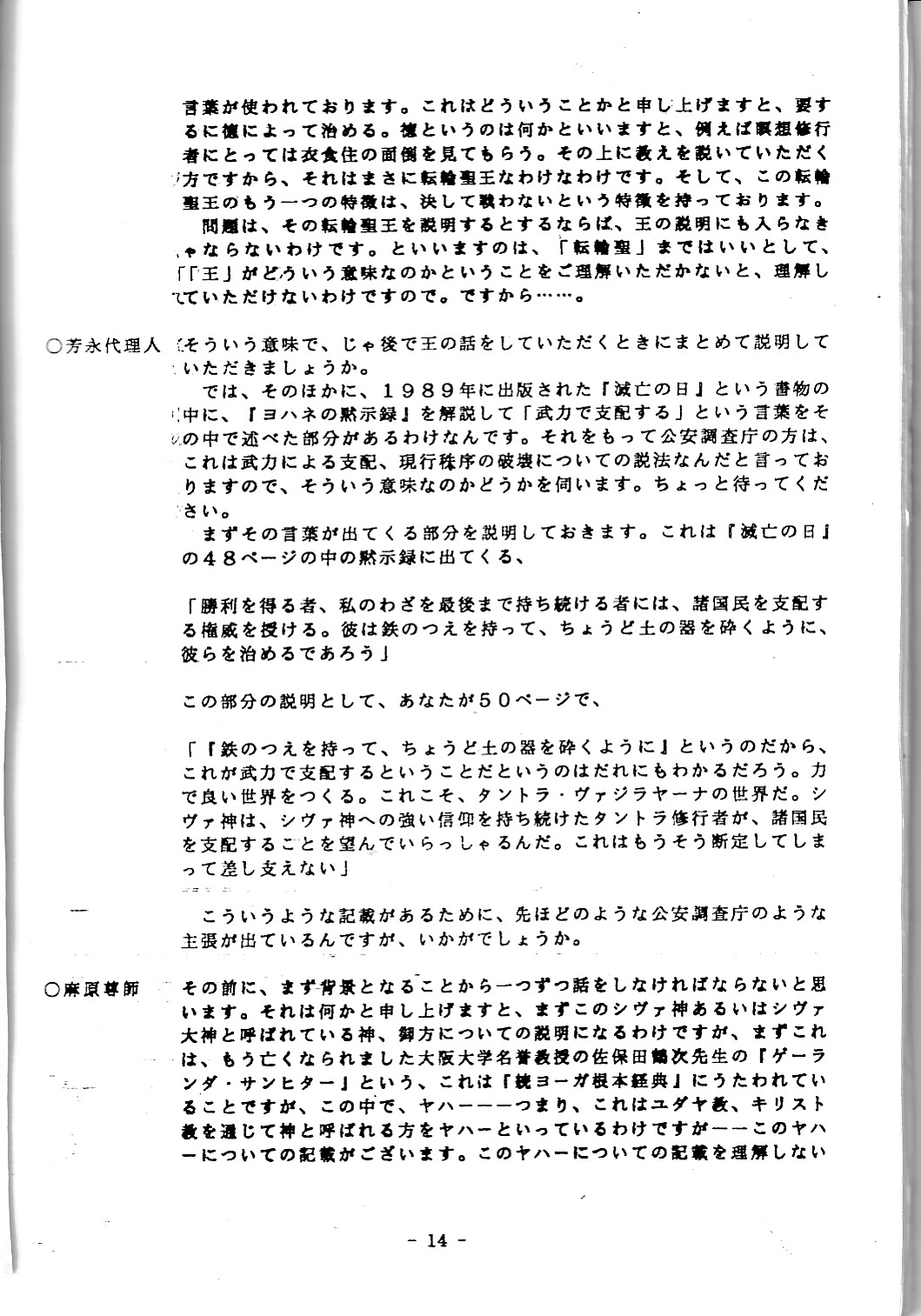
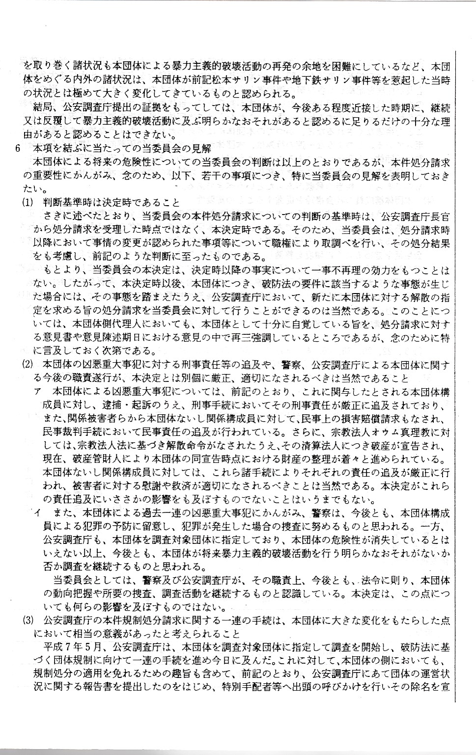
第三回破防法弁明報告~やり取り編(教団関係資料)
オウム真理教に破壊活動防止法に基づく解散命令適用が浮上した際の教団内資料。その1からその4まであります。なお、その4が終わると、最後に何故か車輛仕業点検簿がありますす。何故に「車輛」と旧字?

その1

その2

その3

その4
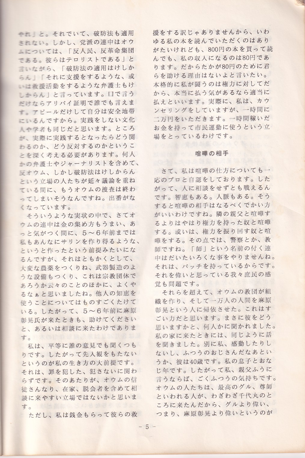
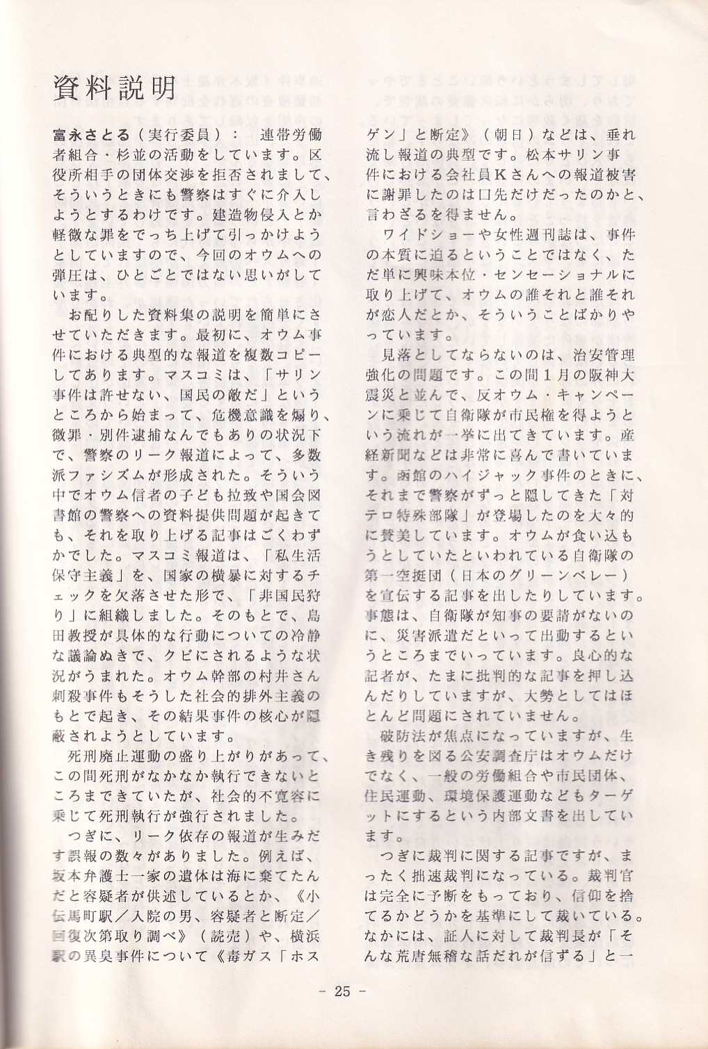
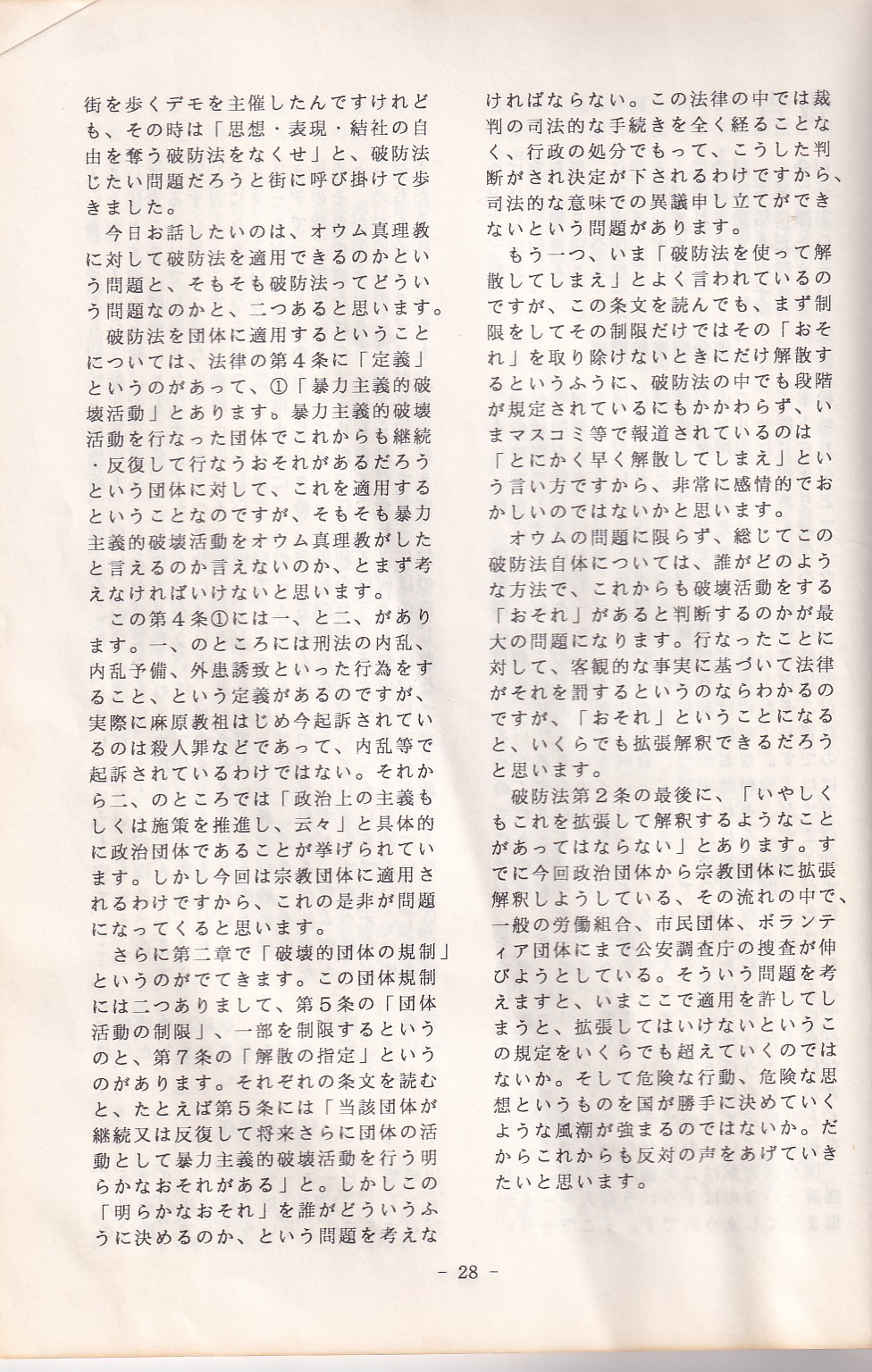
95・12・3シンポジウムの記録 オウム問題における人権

山際永三・千代丸健二・浅野健一・湯浅誠の人権屋オールキャストに宅八郎が加わった豪華版。もっとも、のちに森達也が出てきて、この人たちの出番が皆無になりましたが。既に物故者もおります。生存者は、今、家庭連合に何を言っているのだろう(笑)。
| 表紙 | 見返し | P1 | P2 | P3 | P4 | P5 | P6 | P7 | P8 |
| P9 | P10 | P11 | P12 | P13 | P14 | P15 | P16 | P17 | P18 |
| P19 | P20 | P21 | P22 | P23 | P24 | P25 | P26 | P27 | P28 |
| P29 | P30 | P31 | P32 | P33 | P34 | P35 | P36 | P37 | P38 |
| P39 | P40 | P41 | P42 | P43 | P44 | P45 | P46 | P47 | P48 |
| P49 | P50 | P51 | P52 | P53 | P54 | P55 | P56 | P57 | 裏表紙 |
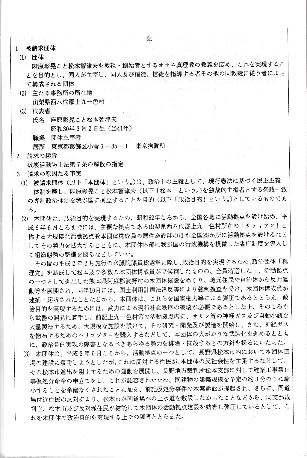
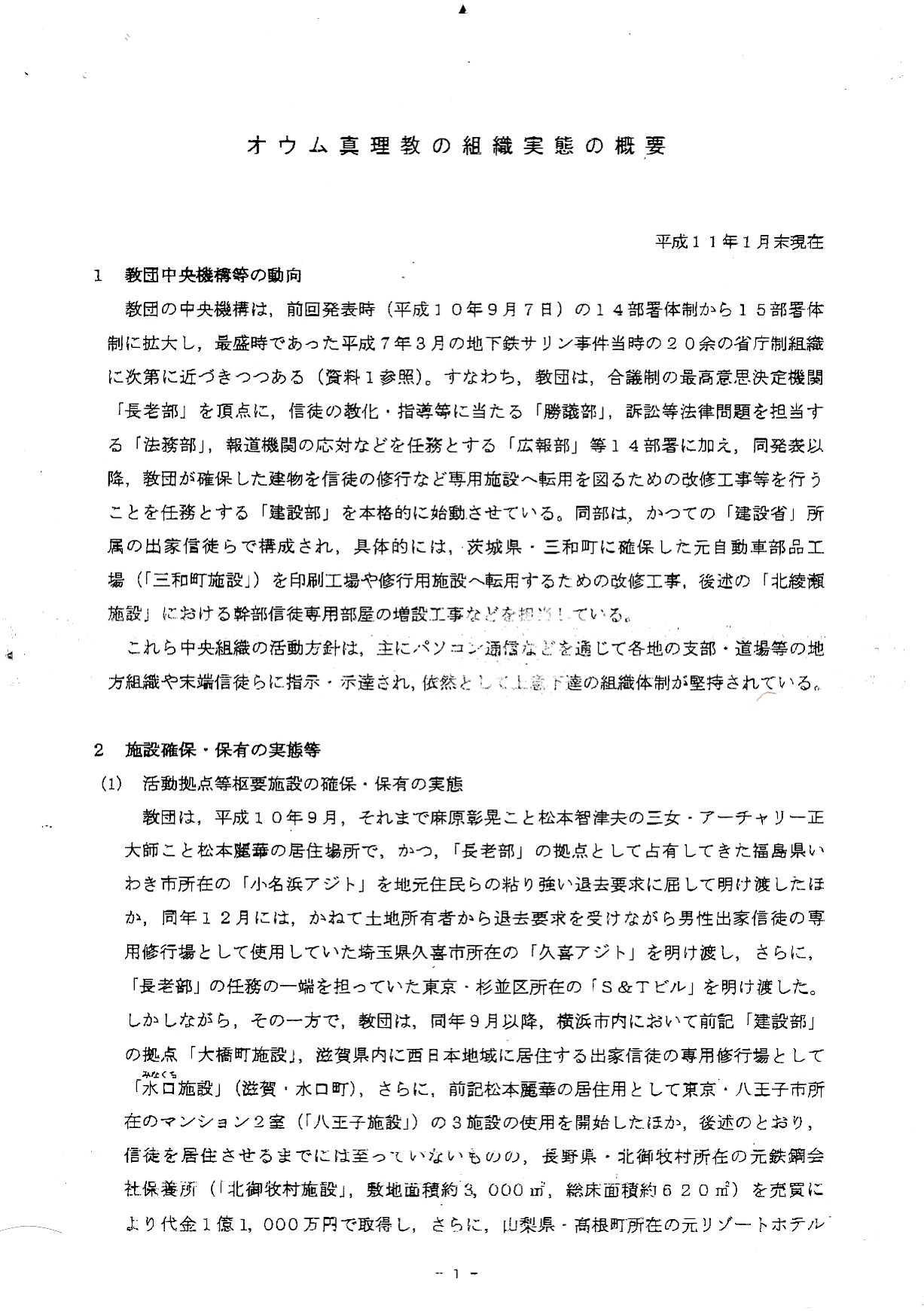
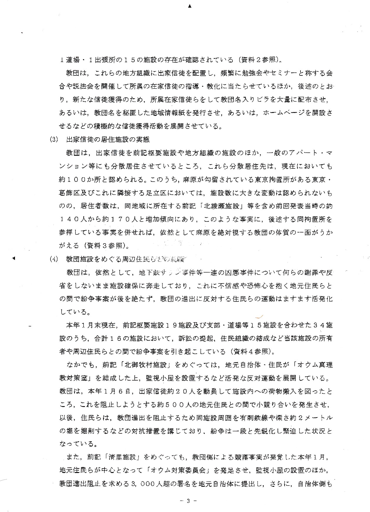
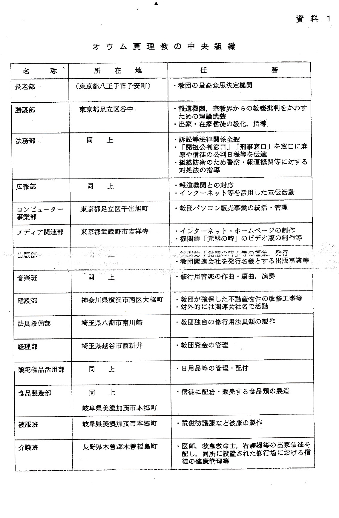
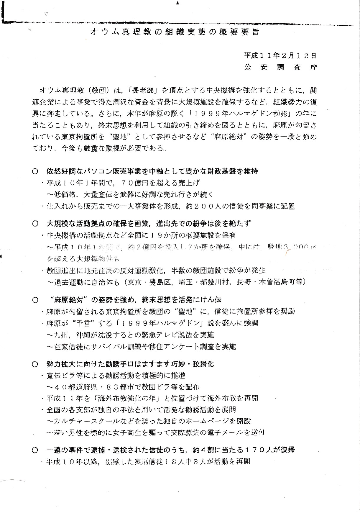
オウム真理教の組織実態の概要要旨(平成11年2月11日公安調査庁)

平成11年(1999年)の公安調査庁資料。FAXをコピーしたような状態です。何に使用したのか不明。なかなか綺麗にまとめてあるので、外部の誰かに見せるための資料と思われます。
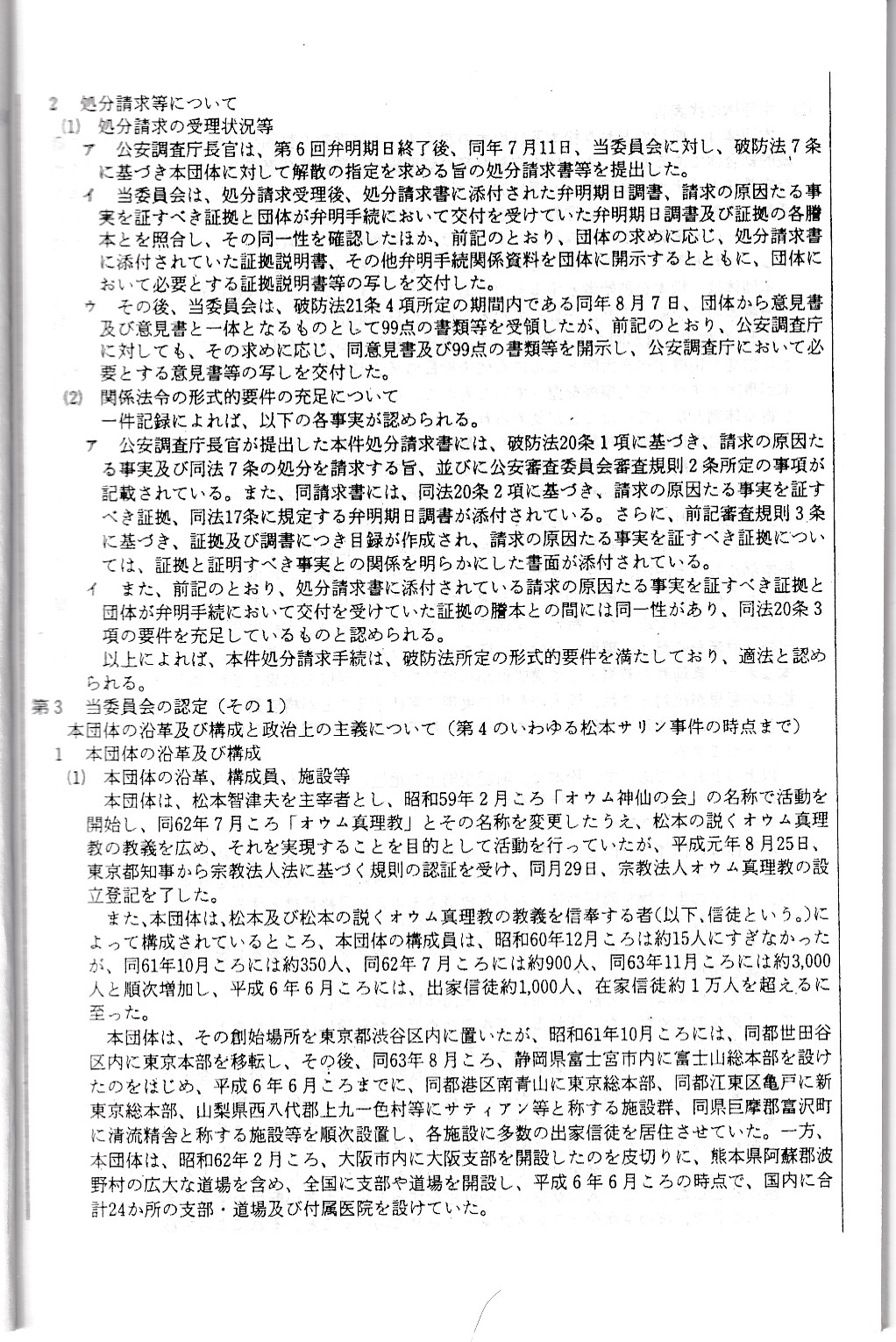
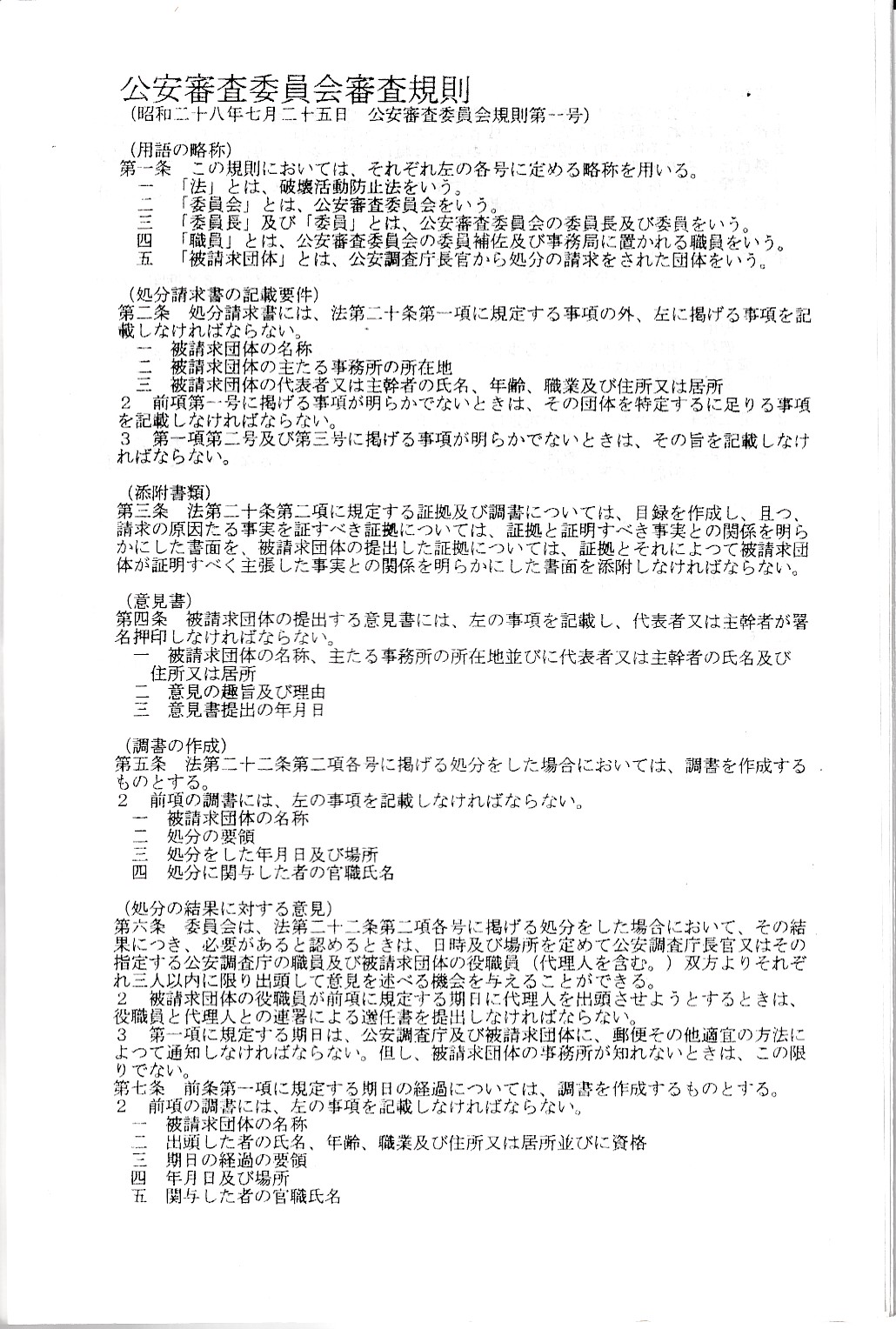
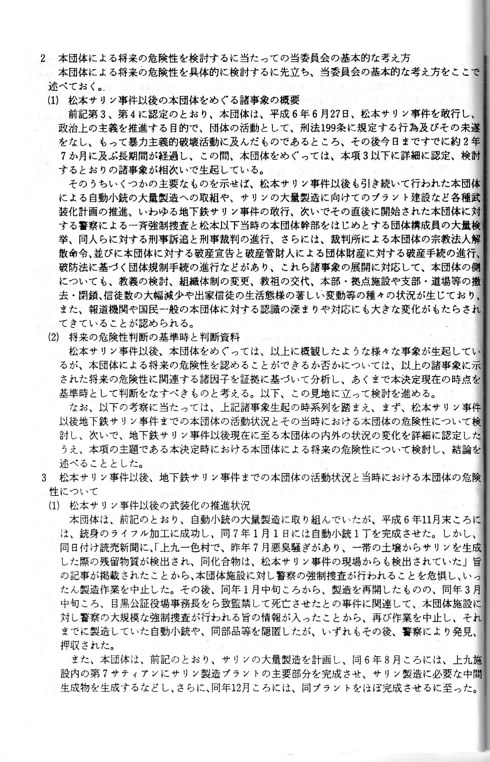
オウム真理教資料3(公安審査委員会告示第一号)

遊撃インターネットが作成したもののようです。どういう正確の資料か詳細不明。
